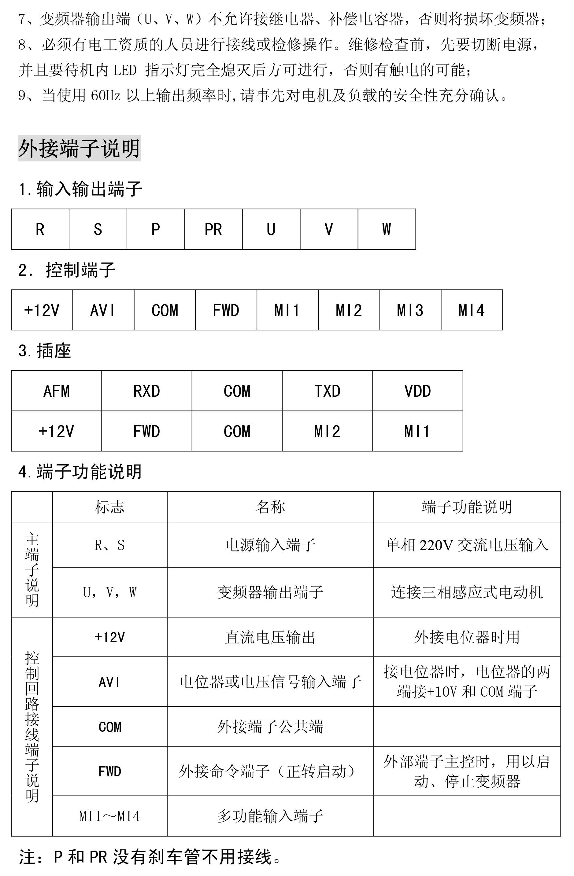
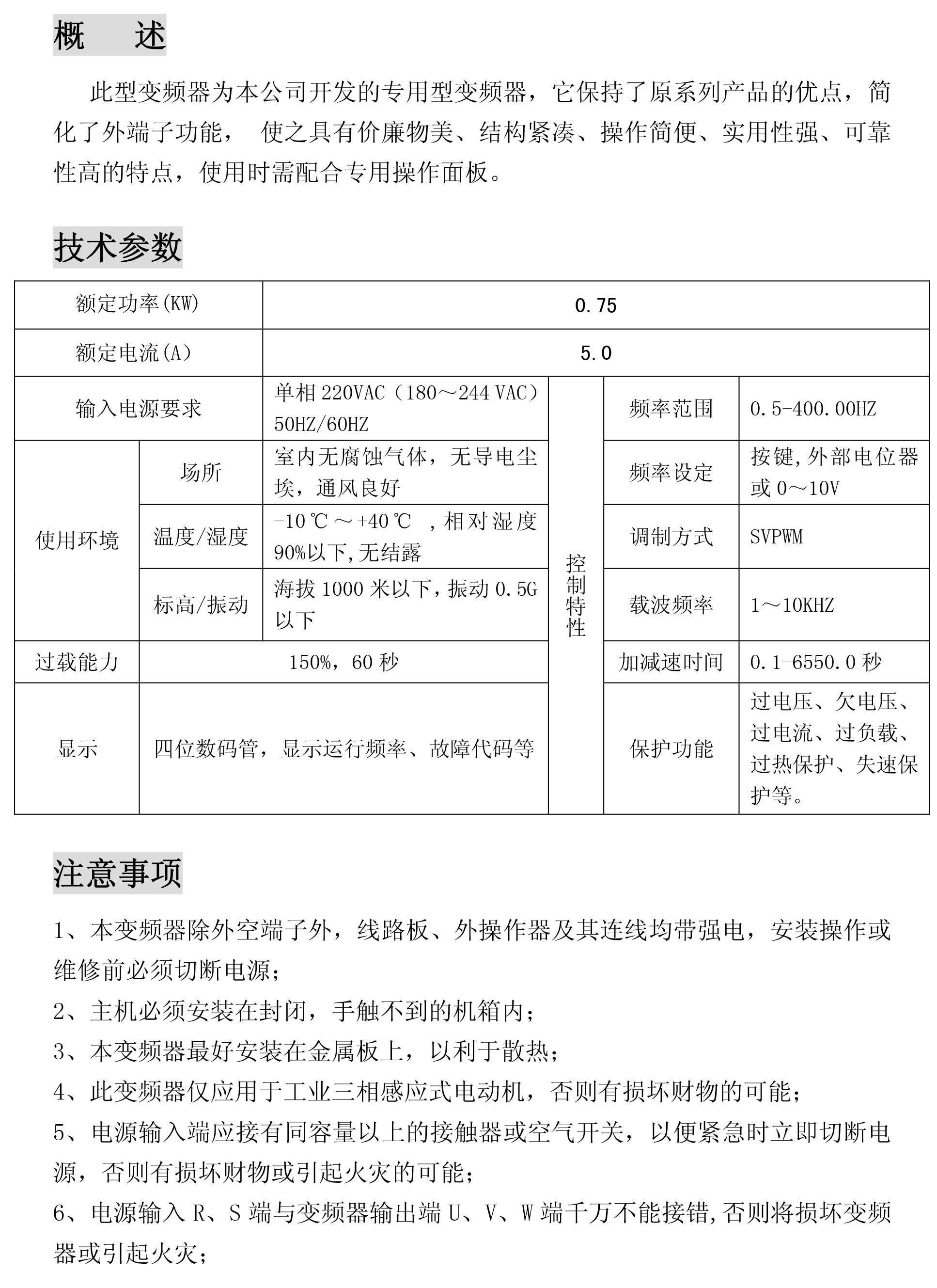
YTB-S-L系列端子机专用变频器

返回列表

产品介绍技术指标应用领域下载

YTB-S-L系列端子机专用变频器01.jpgYTB-S-L系列端子机专用变频器02.jpg
YTB-S-L系列端子机专用变频器03.jpg